• Neuerungen
    • Neuerungen in CaseWare® Working Papers und SmartSync 2015
  • Erste Schritte
    • Erste Schritte (Leitfaden)
    • Lizenzvereinbarung
    • Probleme bei der Installation von CaseWare
  • Alle Hilfethemen
    • CaseWare Working Papers (AuditAgent)
      • Umgebungen
      • Oberfläche
      • Der Dokumentenmanager
      • Fehler und Warnungen
    • Verwaltung der Mandantendatei
      • Review und Abzeichnen
      • Wartung von Dateien
      • Dateivorbereitung
      • SmartSync
      • Anwender
      • Konsolidierung
      • Ein-/Auschecken
      • Sign In/Out
      • Vorlagen
      • Tracker
      • Packager
    • Finanzbuchhaltung und Assurance
      • Buchungen
      • Hauptabschlussübersicht
      • Automatische Dokumente
      • Referenzen
      • Formeln, Funktionen und Verknüpfungen
      • Steuer
  • Support
    • Verwandte Hilfen
      • CaseView Hilfe
      • Connector Hilfe
      • AuditTemplate Hilfe
    • Audicon Support
  • Sprache
    • Englisch
  • Themenfilter
  • Konsolidierung
    • Über Konsolidierung
    • Konsolidierungsstruktur
    • Konsolidierungsmethoden
    • Dateien konsolidieren
    • Mandantendateien konsolidieren
    • Konflikte
    • Dialog Konsolidierung
    • Einheiten zuordnen
    • Dialogbox Neue Einheit bzw. Eigenschaften Einheit
    • Dialog Einstellungen der Einheit
    • Zusätzliche Firmendatensätze einrichten
    • Problemlösungen bei konsolidierten Dateien
    • Der konsolidierten Datei eine Einheit hinzufügen
    • Abteilungen einrichten
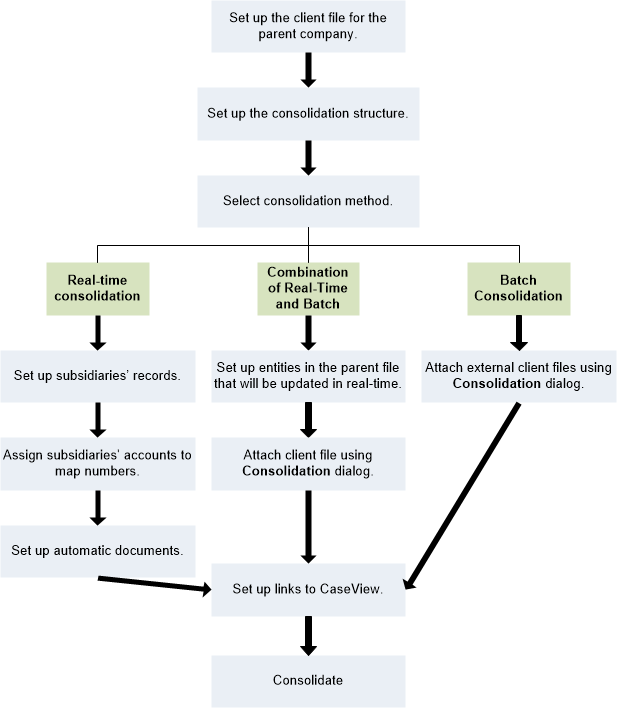
Sie befinden sich hier: Alle Hilfethemen > Verwaltung der Mandantendatei > Konsolidierung > Dateien konsolidieren
Consolidation Method Set up subsidaries' records Consolidation Method
-- Weitere Informationen --

Consolidating Files

Folgen Sie diesem Flussdiagramm, um Mandantendateien für einen Konsolidierungskonzern einzurichten.

For more information on consolidation with SmartSync, view External Consolidation with SmartSync

Before contacting Technical Support, please consult the online Help and any other documentation included with this package as your first source to solve the problem.

If you require additional assistance, you can contact CaseWare® Technical Support by contacting your nearest CaseWare distributor.

When you contact CaseWare® Technical Support, you should be at your computer and have your documentation at hand. Be prepared to provide the following information:

  1. Your Client Number.
  2. The product version number, found by clicking the Help menu and selecting About.
  3. The type of computer hardware you are using.
  4. The software version number of MS-Windows.
  5. The exact wording of any messages that appear on your screen.
  6. A description of what happened and what you were doing when the problem occurred.
  7. A description of how you tried to solve the problem.

CaseWare Support

NORTH AMERICA

Email: support@caseware.com

Phone: 416-867-9504

GLOBAL

Find your local distributor

Copyright ©2016 CaseWare International Inc